您好,欢迎来到鲁班软件! 造价算量产品技术支持:198 2126 5966(土建、钢筋)198 2132 6166(安装)133 1000 0461(计价) BIM及工程管理平台技术支持:136 7183 0142
联系我们
电话:400-920-3000
上海市静安区康宁路288弄数通链谷园区1号楼13楼
E-mial:market@luban.cn
亲爱的市民朋友,上海警方反诈劝阻电话"962110"系专门针对避免您财产被骗受损而设,请您一旦收到来电,立即接听。
鲁鲁客服
(鲁班软件技术服务客服)
解决方案
产品服务
项目案例
关于鲁班
©Luban Company Limited 1999-2024 All Rights Reserved.鲁班软件股份有限公司版权所有
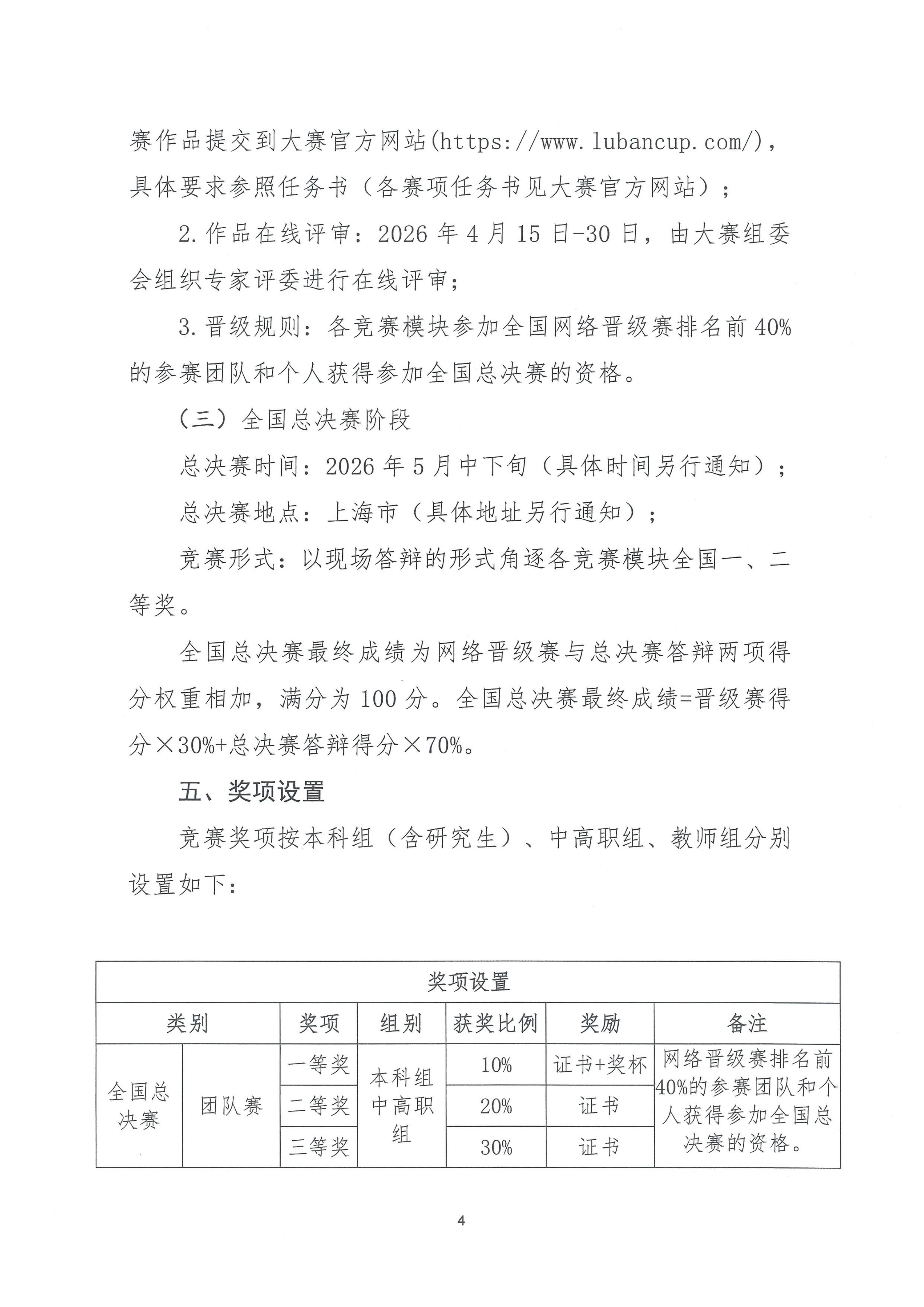
鲁班大师造价系列软件,助力企业降本增效
